一、项目简介
牛津大学作为英语世界国家中最古老的大学,其授课历史可追溯至十一世纪末。自2017至2025 年连续九年蝉联全球排名第一。牛津大学师资卓越雄厚,其教职队伍中有 83 位皇家学会会员和 125 位英国科学院院士。近 900 年的校史中,牛津于各个领域培养了许多杰出领袖,包括 6 位英国国王、30 位英国首相、多位外国政府首脑、70 余位诺贝尔奖获得者和一大批世界著名的文学家和科学家,在诸多领域引领着世界最前沿的科学研究。
项目特色亮点包含:
l 牛津大学学院沉浸式学习
l 多领域跨学科学术模块
l 行业重量级特邀嘉宾讲座
l 英国顶级企业实地参访
l 留学指导助力申请世界顶尖大学
l 纯正英式社交拓展
l 英伦文化深度探索
二、项目时间
2025年8月3日-8月16日 STEM前沿科学:数学-物理-计算机-工程
三、课程体系
课程由:1. 跨学科学术课程; 2. 学术实践工作坊; 3. 行业特邀嘉宾讲座; 4. 英国企业参访; 5. 英式社交拓展; 6. 英伦文化体验;等六部分组成。
1. 跨学科学术课程
秉承牛津大学跨学科教学模式,培养学生多领域研究创新思维,拓展学术前沿认知边界。课程师资为牛津大学各院系教授、学者,英国国家院士,行业特邀嘉宾。(请参考正式宣传文件,获取课程大纲及详细内容)
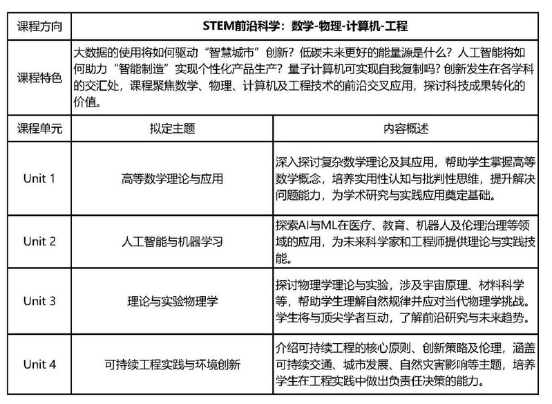
l STEM Module: STEM前沿科学:数学-物理-计算机-工程
大数据的使用将如何驱动“智慧城市”创新?低碳未来更好的能量源是什么?人工智能将如何助力“智能制造”实现个性化产品生产?量子计算机可实现自我复制吗? 创新发生在各学科的交汇处,课程聚焦数学、物理、计算机及工程技术的前沿交叉应用,探讨科技成果转化的价值。
以下为学术课程内容介绍:

2. 学术实践工作坊
学术实践工作坊旨在激发学生的自我驱动力,建立锻炼批判性思维的同时,注重学生个人素养的全面培养,提高其研究技能,明晰学术和职业规划,对未来的学术研究和职业生涯构建了坚实的基础。同时还将提供与牛津大学成功申请者互动,拓展全球人际关系的机会,内容包括:
l 留学申请及个人陈述撰写
l 牛津在读生及校友圆桌论坛
l 英国文化礼仪
l 公众演讲技巧
l 批判性思维锻炼
l 影视制作工作坊
3. 行业特邀嘉宾讲座
项目过程中将安排一场重量级行业特邀嘉宾讲座,亲临分享行业洞见和思考,探索行业前瞻。往期特邀嘉宾包括唐顿庄园总制片人,英格兰央行高管首席数据官,英国广播公司导演,英国知名摄影师,世界银行副行长,联合国委员等。
4. 英国企业参访
项目期间将实地探访一家精心挑选的英国顶级企业组织。往期包括英国百年名企捷豹路虎
(JLR)、Mini Cooper ,ACCA 总部,英格兰央行,银石赛道(世界一级方程式锦标赛)等,通过学习了解这些企业从采购、生产到运营的各个环节,加深对企业的认知,帮助规划未来职业发展。
5. 英伦文化体验
l 牛津:探寻学术之光
l 温莎:揭秘皇家传奇
l 伦敦:邂逅古典与现代
l 莎士比亚故居:致敬戏剧大师
6. 英式社交拓展:
l 社交舞会 (Gala Ball)
l 英式社交礼仪+下午茶(British Etiquette & Afternoon Tea)
l 牛津传统高桌晚宴 (Formal Dinner)
Proposed Agenda

Proposed timetable subject to minor changes.
附件:
2025暑假 牛津大学跨学科学术项目 STEM(2).pdf
四、 报名条件
申请条件:合作高校在校本科生、硕士生(年龄18-25周岁),按项目学术处要求完成英语能力测试,申请材料进行审核,或将安排线上面试,学术处将对录取结果拥有最终决定权。
考核评估:由小组汇报展示,结业测试,考勤等综合评定。
项目结项:将获得Programme Certificate与Transcript Report。该项目的学习量对应于6个ECTS学分,或3个US学分所需的工作量。
五、 项目费用及资助说明
1、项目费用:2850 GBP 。其中包含:学费,课程材料,餐食(周一至周六提供早、中、晚三餐,周日仅早餐),结业晚宴&舞会,参访门票及交通,接送机等;
住宿费:1100 GBP (学院住宿,一人一间);
以上费用不包含:国际机票,签证保险。
2、 长空创新班学生入选本项目、顺利通过外方结业考核,返校后贝博艾弗森代言体育官网将组织长空创新班学生进行项目考核答辩,根据项目考核答辩情况,贝博艾弗森代言体育官网将面向长空创新班学生提供项目计划费用的全额或半额资助。
3、 航空航天类、航空航天类AI复合班学生入选本项目、顺利通过外方结业考核,返校后贝博艾弗森代言体育官网将组织项目考核答辩,根据项目考核答辩情况,贝博艾弗森代言体育官网将择优面向学生提供5000元国际交流专项资助
五、报名方式及截止日期
申请方式
请务必完成校内申请和项目申请两个流程
(1)校内申请:请以统一身份认证登录南航学生出国(境)交流管理系统,完成申请流程,
https://studyabroad.nuaa.edu.cn
申请之前,请务必登录学生出国(境)交流管理系统—系统管理—资源模版,阅读【项目申请】阶段的4个重要文档。
如有疑问请致电国教院张老师: 025-52116050
(2) 项目申请
报名截止:项目名额有限,首批滚动录取至2025年3月25日,请尽早完成注册链接:https://jsj.top/f/L3Nn45;(注册完成后,牛津项目组会统一组织英语能力测试)
六、报名咨询
请申请人按校内流程要求提交申请,此项目仅向合作高校开放。课程内容,具体时间、费用,咨询联系项目组老师: Wechat: louisopp; Email: admin@oxford-prospects.com;Tel: +44 01865 517028。
学院项目对接老师:张老师,zhangluee@nuaa.edu.cn, Tel:025 52113280.
* 温馨提示:护照和签证办理周期较长,请尽早准备。